散列表
一、第一性原理:散列表究竟在解决什么问题
1. 查找问题的本质
在计算机系统中,所有"查找"问题都围绕一个核心矛盾展开:
数组:
- 优点:通过下标直接定位,时间复杂度 O(1)
- 缺点:下标必须是连续整数,现实世界的 key 并不满足
链表 / 树:
- 优点:key 不要求连续
- 缺点:查找需要比较,时间复杂度至少 O(log n)
根本矛盾:我们希望像数组一样快,但 key 却像对象、字符串、ID 一样不可控。
2. 散列表的核心思想
散列表的本质不是"查找快",而是:
通过一个确定性函数,把"不可控的 key 空间",映射到"可控的数组下标空间"。
由此做出一个关键取舍:
接受:
- 空间浪费
- 冲突的存在
- 概率意义上的性能保证
换取:
- 均摊 O(1) 的访问时间
一句话定义:
散列表是一种以概率均摊为前提,用空间换时间、放弃顺序性的映射型数据结构。
二、散列函数:把现实世界压缩进数组
1. 散列函数的角色定位
散列函数不是为了"加密",而是为了:
- 将任意类型、任意分布的 key
- 映射为一个 **有限整数区间**
- 作为数组的下标
形式化描述:
hash : KeySpace → [0, N)2. 散列函数设计的本质约束
一个"工程可用"的散列函数,本质上在平衡三件事:
- **确定性**:同一个 key 必须得到同一个结果
- **均匀性**:尽可能打散 key 的原始分布
- **成本可控**:不能为了减少冲突而付出过高计算代价
注意:
- "绝不冲突"的散列函数在有限数组中**理论上不可能存在**
- 冲突不是缺陷,而是前提条件
三、冲突是必然的:鸽巢原理视角
1. 为什么冲突无法避免
当:
- key 的数量 > 槽位数量
根据鸽巢原理:
至少存在两个 key 被映射到同一个槽位。
因此:
- 冲突不是实现问题
- 而是数学必然
2. 装载因子:冲突概率的可控指标
定义:
装载因子 α = 已用槽位数 / 总槽位数装载因子本质描述的是:
- 空间利用率
- 冲突发生的概率密度
工程上的核心认知:
- α 过小 → 空间浪费
- α 过大 → 冲突激增,性能退化
装载因子是散列表性能与空间之间的调节旋钮。
四、冲突解决策略:不同取舍下的必然设计
冲突解决不是"哪种更高级",而是:
在不同约束条件下,对同一问题的不同取舍。
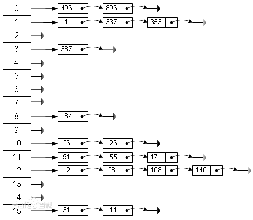
1. 拉链法(Separate Chaining)
核心思想:
- 每个槽位不再只存一个元素
- 而是存一个"集合"(通常是链表或树)
本质优势:
- 对装载因子不敏感
- 删除操作天然简单
- 工程扩展性强
代价:
- 额外指针开销
- 内存局部性较差
当系统更关注稳定性和可扩展性时,拉链法往往是默认选择。
2. 开放定址法(Open Addressing)
核心思想:
- 所有元素必须存放在同一个数组中
- 冲突时,按照某种规则寻找下一个空位
这类方法本质依赖:
- 槽位连续性
- 装载因子的严格控制
2.1 线性探测
探测序列:
hash(key), hash(key)+1, hash(key)+2, ...问题本质:
- 易形成"聚集效应"
2.2 二次探测
探测序列:
hash(key) + i^2目标:
- 减轻线性聚集
2.3 双重散列
使用多个散列函数生成探测步长
本质是:
- 用计算复杂度换取更好的分布
3. 冲突策略的取舍对比
| 维度 | 拉链法 | 开放定址 |
|---|---|---|
| 装载因子容忍度 | 高 | 低 |
| 删除复杂度 | 低 | 高 |
| 内存局部性 | 较差 | 较好 |
| 实现复杂度 | 中 | 高 |
五、删除:为什么这是一个"危险操作"
1. 拉链法的删除
- 删除仅影响当前槽位内部结构
- 不破坏整体查找路径
→ 局部问题,局部解决
2. 开放定址法的删除
- 简单置空会破坏探测链
- 后续元素可能"再也找不到"
工程上常见方案:
- 墓碑标记(Deleted Marker)
- 或局部重排
删除之所以复杂,是因为开放定址法把"路径信息"隐含在数组结构中。
六、扩容与 rehash:无法回避的重构成本
1. 为什么不能直接搬迁
- 槽位数量改变
- 取模结果必然改变
→ 原有映射关系整体失效
2. rehash 的本质
rehash 不是性能问题,而是数学必然。
任何基于取模或范围映射的结构,在容量变化时:
- 必须重新计算位置
3. 渐进式扩容的工程意义(实现层提示)
- 把一次性成本
- 摊到多次操作中
这是工程优化策略,不改变任何原理结论。
七、散列表在数据结构体系中的边界
散列表适合:
- Key → Value 映射
- 不关心顺序
- 高频查找
散列表不适合:
- 范围查询
- 有序遍历
- 严格最坏时间复杂度要求
散列表不是"万能查找结构",而是"最优映射结构"。
八、稳定知识总结
散列表的所有设计,都可以还原为以下几条不可动摇的事实:
- 有限空间中,冲突必然存在
- 装载因子决定冲突概率
- 冲突解决策略 = 工程取舍
- rehash 是数学结果,而非实现缺陷
- O(1) 是均摊意义,而非绝对保证
关联内容(自动生成)
- [/算法与数据结构/查找.html](/算法与数据结构/查找.html) 哈希查找与散列表是实现O(1)查找的重要数据结构,与查找算法中的哈希映射部分密切相关
- [/算法与数据结构/基本数据结构.html](/算法与数据结构/基本数据结构.html) 散列表提供了不同于线性结构的访问模式,通过哈希函数实现平均O(1)时间复杂度的查找操作
- [/中间件/数据库/redis/数据结构.html](/中间件/数据库/redis/数据结构.html) 介绍了散列表原理,与Redis的Hash数据结构实现密切相关
- [/中间件/数据库/redis/集群.html](/中间件/数据库/redis/集群.html) Redis内部使用散列表作为核心数据结构之一,理解散列表有助于理解Redis的数据存储机制
- [/中间件/数据库/索引.html](/中间件/数据库/索引.html) 散列表是另一种重要的数据结构,与索引设计有密切关系,了解其原理有助于全面掌握数据访问方法
- [/算法与数据结构/字符串.html](/算法与数据结构/字符串.html) 散列表与字符串算法在查找和存储方面有相似之处,特别是字符串哈希算法的应用
- [/算法与数据结构/树.html](/算法与数据结构/树.html) 散列表与搜索树在某些场景下可以相互替代,了解其差异有助于选型
- [/编程语言/JAVA/高级/集合/集合.html](/编程语言/JAVA/高级/集合/集合.html) Java中的HashMap等数据结构是散列表的具体实现,体现了散列表在编程语言中的应用
- [/计算机网络/网络安全/密码学/密码学.html](/计算机网络/网络安全/密码学/密码学.html) 哈希函数在密码学中有重要应用,与散列表中的哈希函数在设计原理上有相似之处
- [/数据技术/检索技术.html](/数据技术/检索技术.html) 检索技术中使用哈希表进行快速数据定位,是散列表在大数据领域的应用
- [/软件工程/架构/系统设计/分布式/分布式数据.html](/软件工程/架构/系统设计/分布式/分布式数据.html) 分布式系统中使用哈希分区策略,是散列表思想在分布式环境中的扩展
- [/编程语言/JAVA/JAVA并发编程/并发集合.html](/编程语言/JAVA/JAVA并发编程/并发集合.html) ConcurrentHashMap等并发哈希表是散列表在多线程环境下的实现,解决了并发访问问题